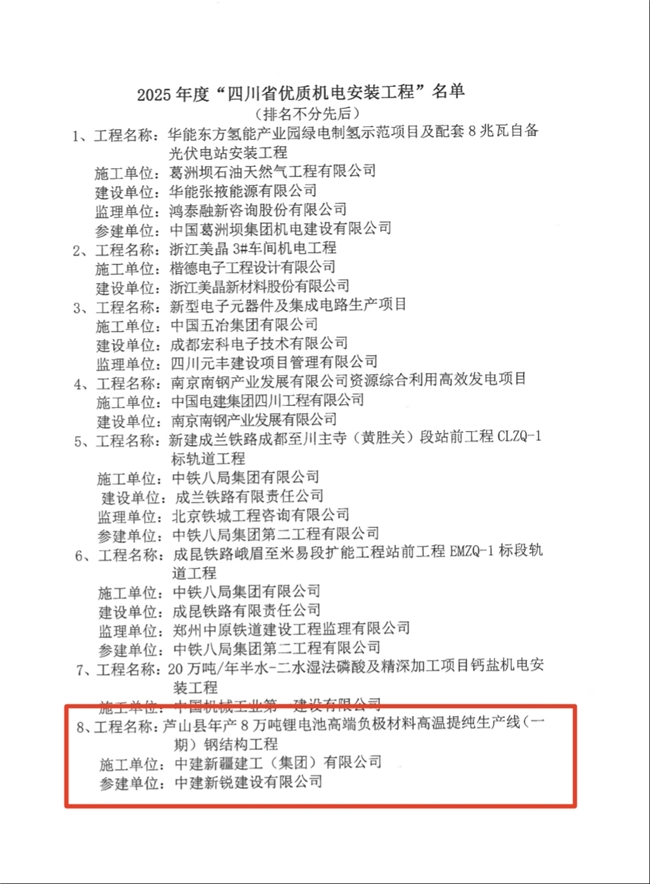
近日,由中建新疆建工西南公司承建的芦山县年产8万吨锂电池高端负极材料高温提纯生产线项目,顺利通过检查组验收及公示,获评2025年度“四川省优质机电安装工程”。
芦山县年产8万吨锂电池高端负极材料高温提纯生产线项目位于四川省雅安市芦山县经济开发区,为工业厂房建筑。项目一期建设6.4万吨锂电池高端负极材料高温提纯生产线、4万吨预碳化生产线及110kV变电站等附属设施;二期建设1.6万吨锂电池高端负极材料高温提纯生产线、2万吨预碳化生产线及110kV变电站等附属设施。
该项目在建设期间,成功攻克了加工精度要求高、焊接质量把控难、钢结构跨度大、安装精度要求高、虹吸排水高度与跨度大等一系列难题。通过深化设计、全过程质检、样板验收等11项过程管控措施,以及实测实量制度、工程样板制度、过程三检制度等15项质量管理制度,对施工质量进行严格把控。在保障工程质量与施工进度的前提下,项目团队积极探索新材料、新工艺的应用,推进六角不锈钢钻尾螺丝的使用,采用半自动埋弧焊技术、数控切割技术,并实施屋面檩条与屋面瓦流水施工等举措,有效提升了现场施工质量。
项目积极推进科技成果产出工作,在《新世纪》《科技潮》发表钢结构厂房施工相关论文2篇,获专利受理2项,获省级QC成果奖2项。
项目曾承办雅安市安全标准化观摩活动,先后荣获2023年雅安市安全生产文明施工标准化工地、2024年度四川省绿色施工技术工地、2024国际安全奖、四川省安全生产文明施工标准化工地等多项荣誉。

